《2025全新升级!2+1链动模式2025美丽天天秒分销商城二加一商城2+1分销商城》,2025全新升级!2+1链动模式2025美丽天天秒分销商城二加一商城2+1分销商城,涵盖全新、升级、21等内容,是学习和参考的优质资源。
*内容摘要,帮助您快速了解要点1、UI全面重构(图标换新、色彩统一、部分页面重做)。
2、修复一些严重Bug,比如特定情况下分享无法绑定上级的问题。
3、全面实现微信支付宝自动提现到账。
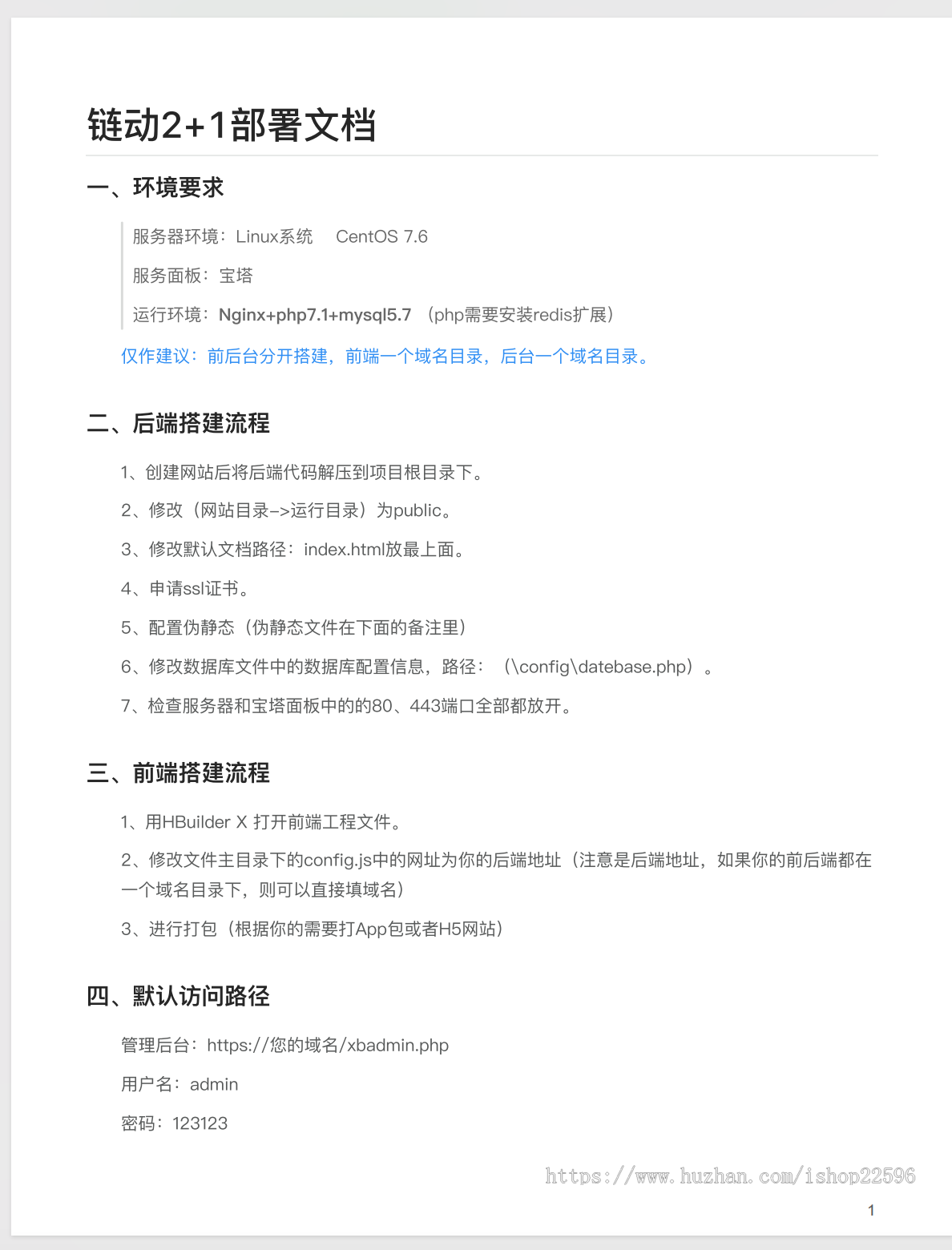
4、优化了《部署文档》,使之更加清晰明了,上手就能轻松部署。
5、新增了《后台操作》文档,接手后不必陷入改参数、测试,寻找设置项的烦恼。
6、其余请参考下方的《资料文档》。
1、不必为了节省几百块钱,而陷入无尽的填坑之路,因为我们就是从那一步一步走过来的。
2、当你在实际搭建部署过程中,面对一个很小的问题,苦思冥想,浪费的时间,大概率会超过几百块钱。
1、从我们为客户搭建部署链动2+1系统到今天,已经2年多的时间了,这期间经历很多坑,对这套代码的了解逐步全面起来,也一路遇到了不少的问题,修复了不少的Bug。
2、这套链动2+1系统,我们在互站上销售了10多套,自己也有10多个客户在运营,期间修修补补,到现在客户只要没有逻辑方面的修改,基本上没什么售后,系统基本成熟(不敢说完全成熟,这个确实难以保证)。
3、这套系统我们不是首创,互站上卖的也很多(当初我们也是在互站上卖的)其实互站上大多都是同行,能买到一套能正常运营的系统,少踩坑,真不容易。这也是我们明知道别人买两三百甚至更低的价格,我们依然卖我们的,因为我们觉得我们的代码值得这个价格。
4、这套商城我们自己有几家客户正在稳定运营,不同的是,我们自己对这套系统进行了多次开发,非常了解代码逻辑以及数据库结构,所以你拿到手之后,我们能提供非常不错的技术支持(但不包含二开)。
5、其实来互站的大多都是同行,源码大家都是转来转去的,已经不知道经过了多少手,最重要的就是买个放心,如果买一套回去,有些小问题你自己可能光研究可能需要好几天,时间成本很高,如果在我们这里买的源码,只要我们知道的,知无不言,节省你的时间,免除后顾之忧。
6、再者,我们是实体公司,也对外接外包业务,有团队支持。
演示地址:https://glcftesth5.12315hn.com
测试账号:13800380038
登录密码:cs123123
支持anroid和Ios下载,ios苹果端为免签封装
下载地址:https://glcftest.12315hn.com/appdown/
测试账号:13800380038
登录密码:cs123123
暂未提供...
1、各位同行手下留情,请勿修改测试账号和密码。
2、如需后台测试账号密码,请联系客服。
1:本店保证所售代码与演示站完全一致,购买前请自行测试好,如需二开请联系客服沟通、不在此源码费用内。
2:本站服务仅包括提供源码。(不包含后台运营配置、接口对接、代码修改和运营中的问题)。
3:此源码仅供学习、研究等合法使用,请勿用于非法用途,不得违反国家法律,否则后果自负,一切法律责任与本店无关。
1、链动2+1模式说明:https://www.yuque.com/haixuan-jqzow/zmlfqa/befec3gtq4g4o4vt?singleDoc#
2、更新日志:https://www.yuque.com/haixuan-jqzow/zmlfqa/zthnidsx6xtg8pyg?singleDoc#
3、部署文档:https://www.yuque.com/haixuan-jqzow/zmlfqa/lzopqhu1qvn01ro5?singleDoc#
4、后台操作设置:https://www.yuque.com/haixuan-jqzow/zmlfqa/gz9kmhgdwsiov2fr?singleDoc#









发布日期:2025年10月16日
🔥 限时优惠
📚 购买流程
1. 点击"立即购买"按钮
2. 输入邮箱(无需注册)
3. 选择支付方式完成支付
4. 支付成功后直接下载
✅ 支持游客购买,无需注册
📋 保存订单号可随时查询下载
💬 客服QQ:3989305418